幼兒園家具如何選?廣西教育裝備行業協會牽頭發布廣西首個《幼兒園家具通用技術要求》團標!
http://m.qdjcjx.com2024年01月17日 16:35教育裝備網
2024年1月12日,由廣西教育裝備行業協會牽頭,壯童教育設備(廣西)有限公司、廣西博童教育發展有限公司、南寧四軒科教辦公用品有限公司、廣西幼兒師范高等�?茖W校、廣西教育裝備行業協會、廣西托幼行業產教融合共同體、廣西壯族自治區衛生健康委員會幼兒園、廣西軍區幼兒園、南寧高新技術產業開發區梅沙幼兒園等單位共同起草的團體標準《幼兒園家具通用技術要求》正式發布。
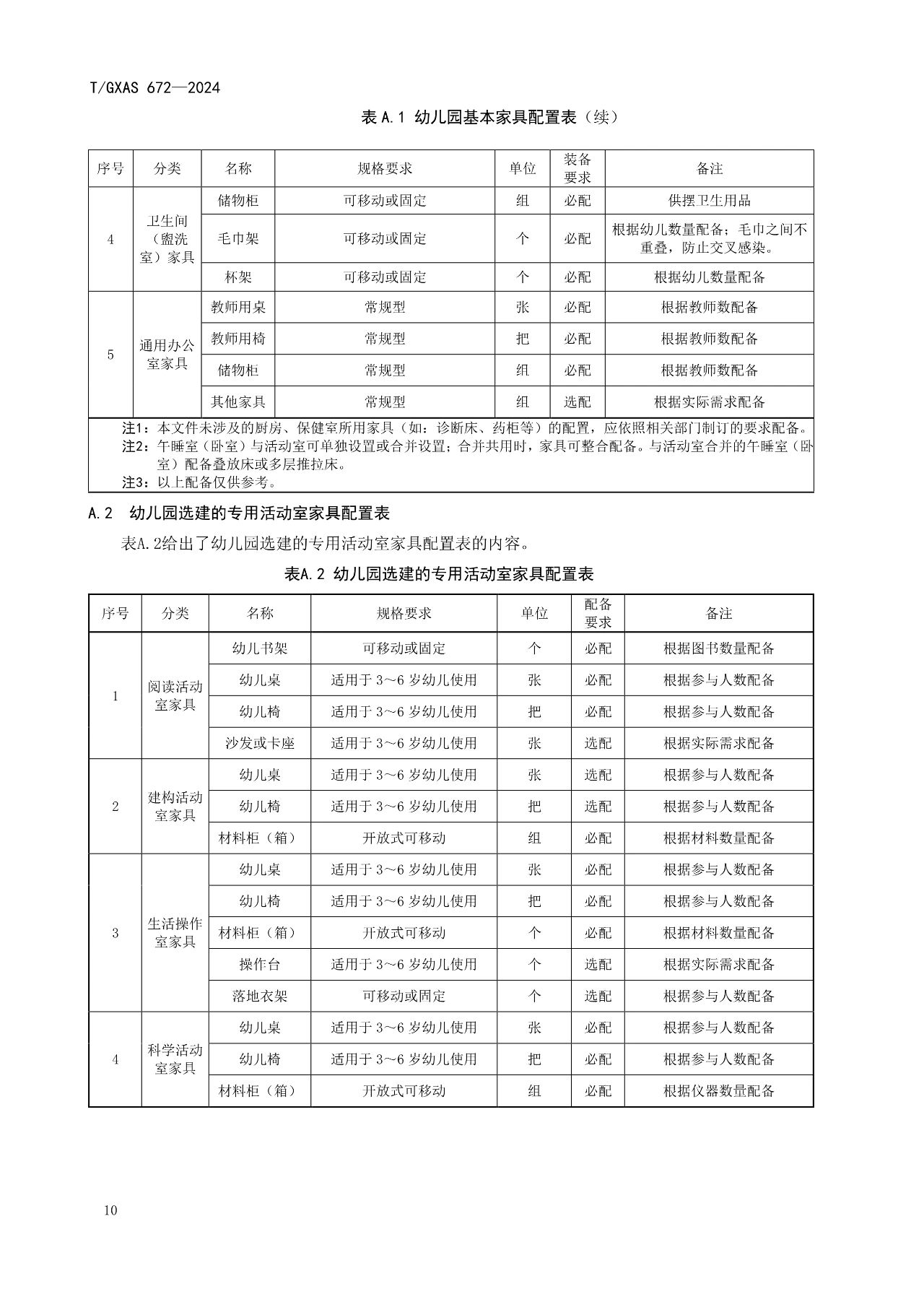
《幼兒園家具通用技術要求》團體標準規定了幼兒園家具的術語和定義,涵蓋了幼兒園家具的產品分類及配置、設計要求、技術要求、試驗方法、檢驗規則、標志、使用說明、包裝、運輸和貯存。其主要技術內容包括外觀、材料理化性能、有害物質限量、阻燃性能、警示標識、家具安裝等。
該團體標準為廣西教育裝備行業協會牽頭發布的首個標準,從籌備、審定到發布,歷時一年多,今天,團體標準《幼兒園家具通用技術要求》正式發布了,讓團體標準成為推動幼兒園家具高質量發展的重要支撐,促進廣西學前教育裝備發展的基石。
全文















責任編輯:董曉娟
本文鏈接:TOP↑











首頁












